お知らせ
1月24日(土) 2025年度 第3回 英検受験される方への注意事項はこちら
ご質問は英検受験者用LINEまたはメールにてお問合せください。お電話では受付けておりません。
お問い合わせは 以下の「英検受験専用LINE」 から。
英検受験者用LINE:https://lin.ee/f5S2vX6
この度はEDUCARE ACADEMY 池袋校で英検をお申し込みいただき、誠にありがとうございます。
英検を受験される皆さまに、英検当日に関するご連絡をさせていただきます。
【試験当日の時間割に関して】
当日の試験時間割は、以下時間割をご確認の上、ご来塾ください。
【試験会場】
受験会場の場所については、こちらをご確認ください。
https://educare-academy.jp/free/map
【試験当日の持ち物に関して】
※準会場実施の場合、受験票はございません。英検当日にご記入いただく志願票が受験票の代わりとなります。
― 必須 ―
●身分証明書
例:学生証・生徒手帳・健康保険証・運転免許証・パスポート・マイナンバーカード・住民基本台帳カード・在留カード・健康保険証のコピー(年少者のみ)
●HBの黒鉛筆またはシャープペンシル
●消しゴム
― 必要に応じて ー
・腕時計(スマートウォッチ等は不可)
※座席により、会場備え付けの時計が見えにくい場合がございます。
・ハンカチ/ティッシュ
・スリッパ(靴下のままでのご入室も可能です。)
・体温調節が可能な服装(お座席により室内温度に差がございます。)
・飲み物(※試験中の飲食はできません。)
【1次免除の方へ】
一次試験免除でお申込みの方も、一次試験前日または当日に志願票の記入のためにお越しいただく必要がございます。
当塾では、確実なお申込みのために、志願票の代理記入は行いませんので、予めご了承ください。
一次試験合格時の「受験年度・受験回・級・受験地番号・一次試験合格時の個人番号」をご用意のうえ、
①1/23(金)19:00-21:00
②1/24(土)9:00-9:40
③1/24(土)10:00-21:00
■必ず2日前までに英検LINEよりご来訪希望時間をお知らせください。
■③の時間帯につきましては、試験実施時間中のため、ご希望に添えられない場合がございます。予めご相談ください。
【年少者受験に関して】
原則、受験者お一人での来場をお願いしておりますが、年少者等で同伴が必要な場合はお一人までとさせていただきます。
保護者付き添いによる志願票記入については、筆記試験開始5分前まで付き添い可能ですが、個人情報の記入の補助が終わった後は速やかにご退室ください。
いすと机は会場備え付けのものを使用するため、特別にお子様用にご用意できかねます。
高さ等が心配な場合は、座高を上げるための座布団等をお持ちいただき、会場スタッフまでお申し出ください。
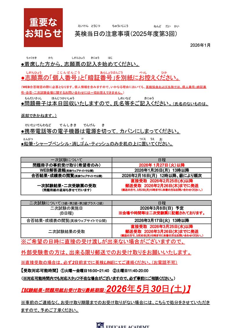
【当日の志願票記入に関して】
当日は試験開始前に、志願票に個人情報を記入していただきます。
必要に応じて以下の情報をメモ用紙に書いてお持ちください。
・受験者氏名(漢字、ふりがな)
・住所(都道府県、市区町村、丁目・番地・号、建物名・部屋番号等)
・ウェブ上の合否結果閲覧サービスのための暗証番号(ご自身で試験当日に任意で設定していただく数字6桁)
・郵便番号
・電話番号(下4桁)
・生年月日(西暦)
・年齢
ご参考までに、前回の志願票様式を掲載しております。あらかじめ印刷・記入の上、当日お持ちいただき、本番の志願票に転記をしていただくことも可能です。(ただし、志願票の様式は予告なく変更される場合がございますので、試験当日によくご確認のうえ、ご記入ください。)
2級:
【WEB合否速報に必要な「個人番号」および「暗証番号」について】
試験後の「個人番号」「暗証番号」「試験結果(合否)」に関するお問い合わせには一切お答えできません。
英検当日に配布される志願票に記載されている「個人番号」及びご自身で設定する6ケタの「暗証番号」は、WEB合否確認の際に必要になりますので、当日配布の別紙に必ずお控えください。(英検当日にもアナウンスを行います。) ※上記番号は個人情報のため、当塾では管理しておりません。そのため、受験後の「個人番号」「暗証番号」に関するお問い合わせには一切お答えできません。
【 ■外部生の方へ■ 試験結果・問題用紙お受け取りについて】
◆当会場では、「個人成績表兼二次受験票(一次試験結果)」及び「二次試験結果」、「問題用紙」のお受け取り方法を、原則郵送とさせていただいております。つきましては、以下の見本に従い、レターパックをご準備・ご記入の上、受験日にご持参ください。
なお、ご同居家族での受験など、同一住所に複数名分郵送することも可能です。その場合、お持ちいただくレターパックの枚数は1名分で構いませんが、必ず全員分の氏名と受験級をレターパックの宛名欄にお書きください。
※レターパックの金額が430円(青)または600円(赤)になっていることをご確認ください。古いレターパックをお持ちで、料金改定前の料金になっている場合、配達がされません。
※一次試験不合格により、2枚目のレターパックを使用しなかった場合は、1次試験成績表とともに返送をさせていただきます。
※当日にレターパック1枚のみお持ちの場合は、特にお申し出がない限り、一次試験返送用に使用させていただきます。
※郵便事故または記載漏れによる不着の際、当塾では一切の責任を負いません。配送状況の追跡をご希望の方は、予め追跡番号をご自身でお控えの上、レターパック発送日(別紙参照)以降にご自身で日本郵便HPより配送状況をご確認ください。


